027-87430008全国服务热线

产品中心

Product Center
行李箱便携激光清洗机100W手持除锈机
  • 2023-03-04
  • 浏览次数:277
  • 作者:武汉科一光电科技有限公司

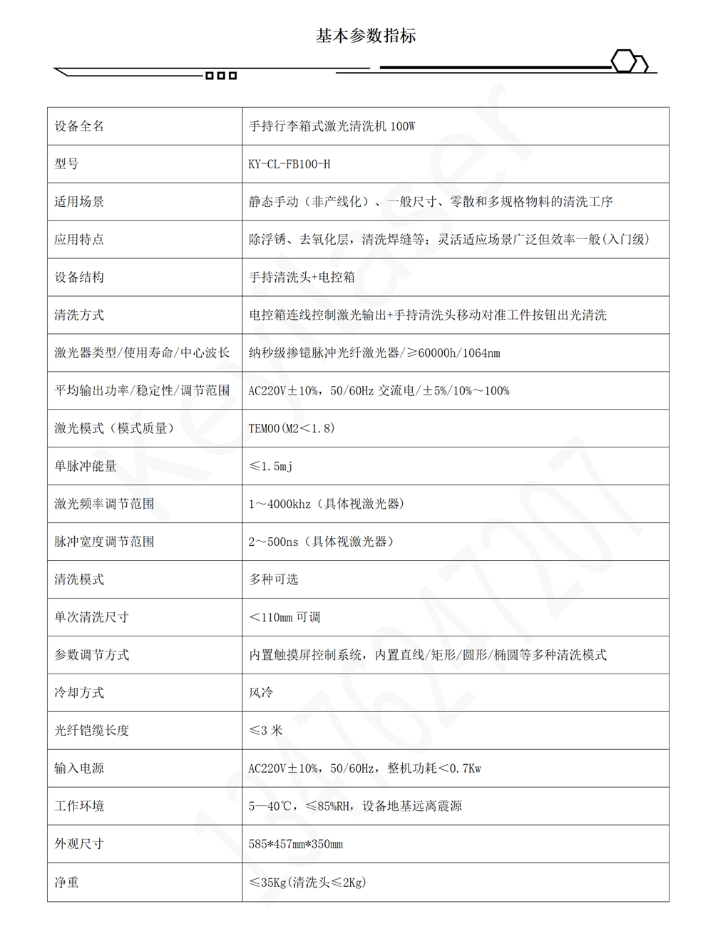
    名称:行李箱式手持激光清洗机100W
    规格:KY-CL-FB100-H
    用途:移动式、小型、便携、手持的激光清洗应用场合

产品详情

产品简介

introduction

技术参数

technical parameters

产品特点

product feature
留言板 Message Board
您的称呼
联系方式
邮箱
产品需求